Langkau ke kandungan utama
W3C
Tutup
Select your language
English
Bahasa Malaysia
Staf RAC
Sebutharga Tender
|
|
|
Selamat Datang ke Laman Web Rasmi
PERBADANAN ASET KERETAPI
Carian
Mengenai Kami
Toggle submenu
Info Korporat
Ahli Lembaga Pengarah
Perutusan Ketua Pegawai Eksekutif
Ketua Pegawai Maklumat (CIO)
Akta Keretapi 1991
Piagam Pelanggan
Visi, Misi & Moto
Perkhidmatan Kami
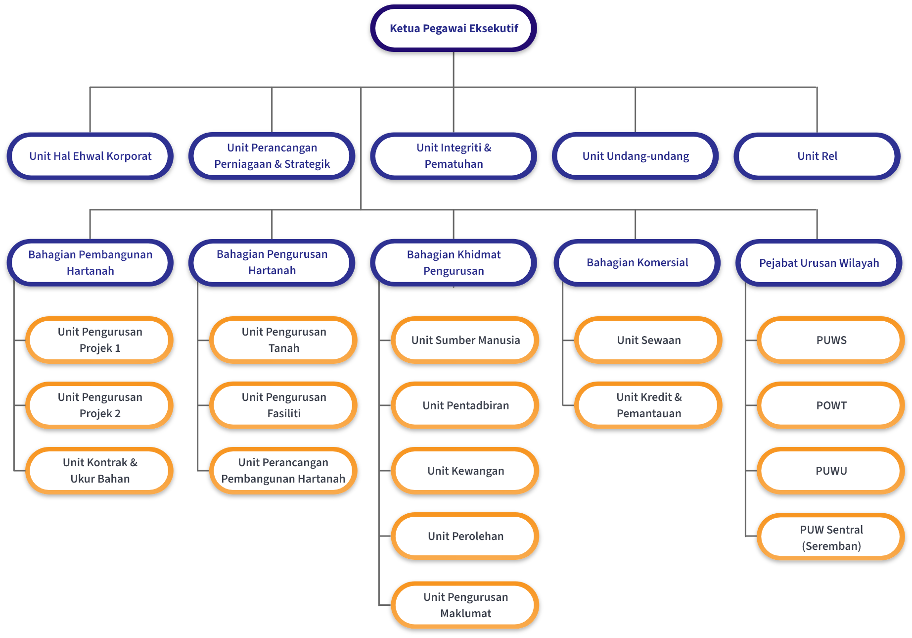
Carta Organisasi
Anak syarikat
Railway Assets Holding Sdn. Bhd.
Profil
Kerjaya
Direktori Kakitangan
Dasar Kualiti
Kemampanan
Integriti dan Tatakelola
Aset
Toggle submenu
Tanah
Tanah Rizab & Tanah Hak Milik
Jenis Tanah
Infrastruktur
Pengurusan Fasiliti
Pelupusan Aset
Rel
Stok Keretapi
Jentera
Projek
Produk dan Perkhidmatan
Toggle submenu
Sewaan, Runcit dan Pajakan
Hak Penamaan Stesen
Pengiklanan
Peluang Perniagaan Lain
Rakan Strategik
Aplikasi RAILS
Kadar Parkir
Projek
Toggle submenu
Pembangunan Hartanah
Pembangunan Berorientasikan Transit
Pembangunan Tanah Strategik
Pembangunan
Pembangunan Infrastruktur
Dana Persekutuan
Dana RAC
Pemuliharaan Aset Warisan
Informasi
Toggle submenu
Perolehan
Tender / Permintaan Cadangan
Keputusan Tender
Soalan Lazim
MBJ
Statistik Perkhidmatan Online
Data Terbuka
Hubungi Kami
Toggle submenu
Direktori Staf
Pejabat Kami
Peluang Kerjaya & Latihan Industri
Maklumbalas
Sistem Pengurusan Aduan Awam (SISPAA)
Media
Toggle submenu
Kenyataan Media
Ucapan
Penerbitan
Galeri
Video
News
Carta Organisasi
Utama
Mengenai Kami
Carta Organisasi